SMP-3012SW
-
SMP-3012SW
・マグネットモータの採用により、従来タイプと比べ格段に低騒音となりました(最大70dB)。さらに性能はそのままに耐久性も向上しました。
・吐出口径は全機種ともRc3/8です。
共通仕様
最高使用圧力 | 高圧:70MPa 低圧:1.5MPa |
---|---|
作動油 | ISO VG32 |
理研機器
SMP-3012SW
SMP-3012SW
・マグネットモータの採用により、従来タイプと比べ格段に低騒音となりました(最大70dB)。さらに性能はそのままに耐久性も向上しました。
・吐出口径は全機種ともRc3/8です。
最高使用圧力 | 高圧:70MPa 低圧:1.5MPa |
---|---|
作動油 | ISO VG32 |
72件の型式
型式 | シリーズ |
モータ電圧 (V) |
タンク容量 (L) |
タイプ | E種密閉型マグネットモータ(50/60Hz) | 吐出量(L/min) |
有効油量 (L) |
手許操作 スイッチ |
構成部品 |
概略質量 (kg) |
|||
---|---|---|---|---|---|---|---|---|---|---|---|---|---|
定格出力 (kW) | 定格時間 (min) | 電流 (A) | 高圧時 | 低圧時 | |||||||||
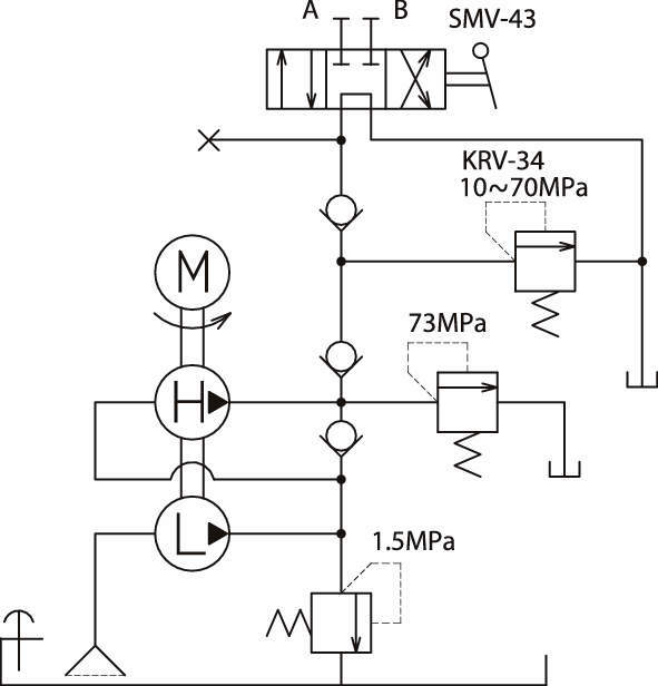
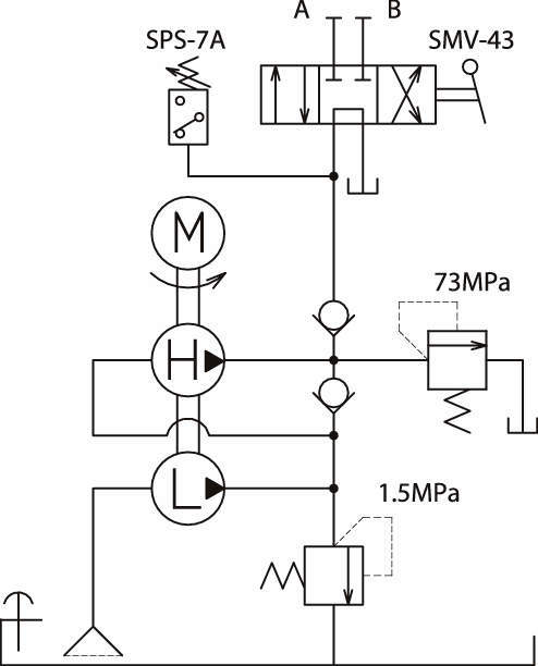
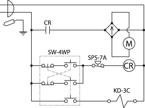
SMP-3012C | SMP-30 | 100 | 2 | 手動操作型 | 0.25 | 5 | 8.0 | 0.2 | 2.0 | 1.8 | SW-4A | 圧力スイッチSPS-7A×1、方向制御弁SMV-43×1 | 15.5 |
SMP-3012CR | SMP-30 | 100 | 2 | リリーフ弁付手動操作型 | 0.25 | 5 | 8.0 | 0.2 | 2.0 | 1.8 | SW-4A | 方向制御弁SMV-43×1、外部リリーフ弁KRV-34×1 | 17.0 |
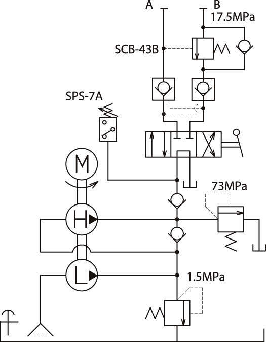
SMP-3012DCB | SMP-30 | 100 | 2 | 自動落下防止型 | 0.25 | 5 | 8.0 | 0.2 | 2.0 | 1.8 | SW-4A | 圧力スイッチSPS-7A×1、方向制御弁SCB-43B×1 | 18.5 |
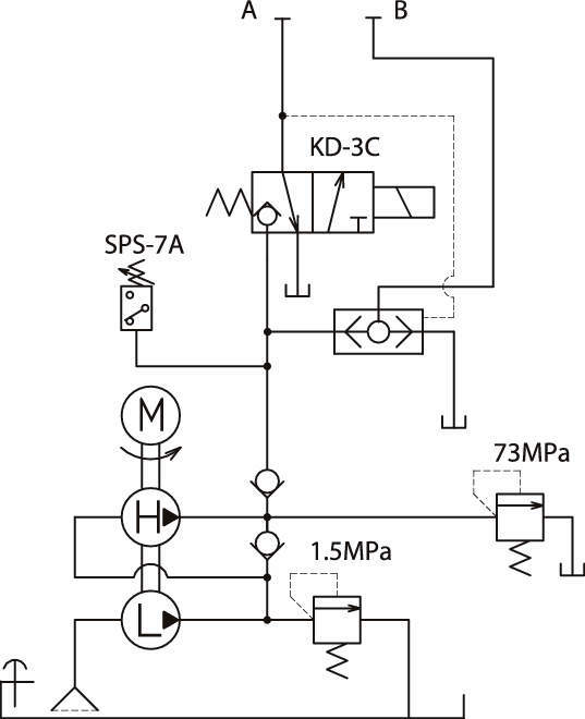
SMP-3012SL | SMP-30 | 100 | 2 | シャトル弁搭載型 | 0.25 | 5 | 8.0 | 0.2 | 2.0 | 1.8 | SW-4WP | 圧力スイッチSPS-7A×1、方向制御弁KD-3C×1 | 18.5 |
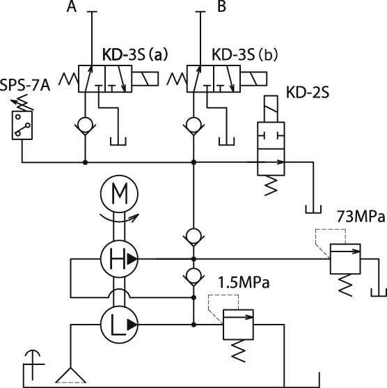
SMP-3012SW | SMP-30 | 100 | 2 | 4方3位置センタバイパス型 | 0.25 | 5 | 8.0 | 0.2 | 2.0 | 1.8 | SW-4WP | 圧力スイッチSPS-7A×1、方向制御弁KD-3S×2、KD-2S×1 | 20.5 |
SMP-3012SP | SMP-30 | 100 | 2 | 4方3位置Pポートブロック型 | 0.25 | 5 | 8.0 | 0.2 | 2.0 | 1.8 | SW-4WP | 圧力スイッチSPS-7A×1、方向制御弁KD-3C×2 | 19.0 |
SMP-3014C | SMP-30 | 100 | 4.5 | 手動操作型 | 0.25 | 5 | 8.0 | 0.2 | 2.0 | 4.0 | SW-4A | 圧力スイッチSPS-7A×1、方向制御弁SMV-43×1 | 18.5 |
SMP-3014CR | SMP-30 | 100 | 4.5 | リリーフ弁付手動操作型 | 0.25 | 5 | 8.0 | 0.2 | 2.0 | 4.0 | SW-4A | 方向制御弁SMV-43×1、外部リリーフ弁KRV-34×1 | 20.0 |
SMP-3014DCB | SMP-30 | 100 | 4.5 | 自動落下防止型 | 0.25 | 5 | 8.0 | 0.2 | 2.0 | 4.0 | SW-4A | 圧力スイッチSPS-7A×1、方向制御弁SCB-43B×1 | 21.5 |
SMP-3014SL | SMP-30 | 100 | 4.5 | シャトル弁搭載型 | 0.25 | 5 | 8.0 | 0.2 | 2.0 | 4.0 | SW-4WP | 圧力スイッチSPS-7A×1、方向制御弁KD-3C×1 | 21.5 |
型式 | 商品コード | 単位 |
価格 (円) |
基準納期 | |
---|---|---|---|---|---|
日伝 | メーカー | ||||
SMP-3012C | SMP-3012C | P | 253,000 | - | 在庫品 |
SMP-3012CR | SMP-3012CR | P | 325,000 | - | - |
SMP-3012DCB | SMP-3012DCB | P | 379,000 | - | - |
SMP-3012SL | SMP-3012SL | P | 405,000 | - | - |
SMP-3012SW | SMP-3012SW | P | 608,000 | - | 在庫品 |
SMP-3012SP | SMP-3012SP | P | 489,000 | - | 在庫品 |
SMP-3014C | SMP-3014C | P | 274,000 | - | - |
SMP-3014CR | SMP-3014CR | P | 346,000 | - | - |
SMP-3014DCB | SMP-3014DCB | P | 400,000 | - | - |
SMP-3014SL | SMP-3014SL | P | 426,000 | - | - |
製品についてのご質問やお困りごとなどお気軽にご相談ください!