SMP-3012B
-
SMP-3012B
・マグネットモータの採用により、従来タイプと比べ格段に低騒音となりました(最大70dB)。さらに性能はそのままに耐久性も向上しました。
・吐出口径は全機種ともRc3/8です。
共通仕様
| 最高使用圧力 | 高圧:70MPa 低圧:1.5MPa |
|---|---|
| 作動油 | ISO VG32 |
理研機器
SMP-3012B
SMP-3012B
・マグネットモータの採用により、従来タイプと比べ格段に低騒音となりました(最大70dB)。さらに性能はそのままに耐久性も向上しました。
・吐出口径は全機種ともRc3/8です。
| 最高使用圧力 | 高圧:70MPa 低圧:1.5MPa |
|---|---|
| 作動油 | ISO VG32 |
84件の型式
| 型式 | シリーズ |
モータ電圧 (V) |
タンク容量 (L) |
タイプ | E種密閉型マグネットモータ(50/60Hz) | 吐出量(L/min) |
有効油量 (L) |
手許操作 スイッチ |
構成部品 |
概略質量 (kg) |
|||
|---|---|---|---|---|---|---|---|---|---|---|---|---|---|
| 定格出力 (kW) | 定格時間 (min) | 電流 (A) | 高圧時 | 低圧時 | |||||||||
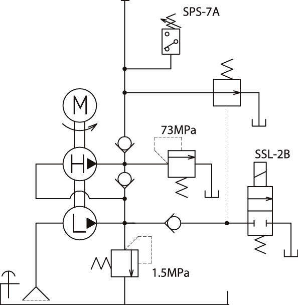
| SMP-3012B | SMP-30 | 100 | 2 | 手動操作型 | 0.25 | 5 | 8.0 | 0.2 | 2.0 | 1.8 | SW-4A | 圧力スイッチSPS-7A×1、方向制御弁SMV-33×1 | 14.5 |
| SMP-3012BR | SMP-30 | 100 | 2 | 手動操作型リリーフ弁付 | 0.25 | 5 | 8.0 | 0.2 | 2.0 | 1.8 | SW-4A | 方向制御弁SMV-33×1、外部リリーフ弁KRV-34×1 | 16.0 |
| SMP-3012SK | SMP-30 | 100 | 2 | 中間停止型 | 0.25 | 5 | 8.0 | 0.2 | 2.0 | 1.8 | SW-4S | 圧力スイッチSPS-7A×1、方向制御弁SSL-2B×1 | 14.5 |
| SMP-3012AR | SMP-30 | 100 | 2 | 自動リターン型 | 0.25 | 5 | 8.0 | 0.2 | 2.0 | 1.8 | SW-4A | 圧力スイッチSPS-7A×1 | 14.5 |
| SMP-3012RK | SMP-30 | 100 | 2 | リターンキープ型 | 0.25 | 5 | 8.0 | 0.2 | 2.0 | 1.8 | SW-4WP | 圧力スイッチSPS-7A×1、方向制御弁KD-2C×1 | 16.5 |
| SMP-3012NE | SMP-30 | 100 | 2 | ノン・イナーシア型 | 0.25 | 5 | 8.0 | 0.2 | 2.0 | 1.8 | SW-4WP | 圧力スイッチSPS-7A×1、方向制御弁KD-2C×2 | 19.0 |
| SMP-3012NV | SMP-30 | 100 | 2 | 操作弁無し | 0.25 | 5 | 8.0 | 0.2 | 2.0 | 1.8 | SW-4A | - | 14.5 |
| SMP-3014B | SMP-30 | 100 | 4.5 | 手動操作型 | 0.25 | 5 | 8.0 | 0.2 | 2.0 | 4.0 | SW-4A | 圧力スイッチSPS-7A×1、方向制御弁SMV-33×1 | 17.5 |
| SMP-3014BR | SMP-30 | 100 | 4.5 | 手動操作型リリーフ弁付 | 0.25 | 5 | 8.0 | 0.2 | 2.0 | 4.0 | SW-4A | 方向制御弁SMV-33×1、外部リリーフ弁KRV-34×1 | 19.0 |
| SMP-3014SK | SMP-30 | 100 | 4.5 | 中間停止型 | 0.25 | 5 | 8.0 | 0.2 | 2.0 | 4.0 | SW-4S | 圧力スイッチSPS-7A×1、方向制御弁SSL-2B×1 | 17.5 |
| 型式 | 商品コード | 単位 |
価格 (円) |
基準納期 | |
|---|---|---|---|---|---|
| 日伝 | メーカー | ||||
| SMP-3012B | SMP-3012B | P | 228,000 | - | 在庫品 |
| SMP-3012BR | SMP-3012BR | P | 304,000 | - | - |
| SMP-3012SK | SMP-3012SK | P | 236,000 | - | 在庫品 |
| SMP-3012AR | SMP-3012AR | P | 216,000 | - | 在庫品 |
| SMP-3012RK | SMP-3012RK | P | 364,000 | - | 在庫品 |
| SMP-3012NE | SMP-3012NE | P | 496,000 | - | 在庫品 |
| SMP-3012NV | SMP-3012NV | P | 195,000 | - | 在庫品 |
| SMP-3014B | SMP-3014B | P | 249,000 | - | - |
| SMP-3014BR | SMP-3014BR | P | 325,000 | - | - |
| SMP-3014SK | SMP-3014SK | P | 257,000 | - | - |
製品についてのご質問やお困りごとなどお気軽にご相談ください!