EPH-10C
-
EPH-10C
・電源の無い作業現場にて、電動ポンプや手動ポンプに替わるガソリンエンジンを駆動源とするポンプです。
・二段吐出ポンプを採用し、効率よく作業を進めることができます。
・4ストロークエンジンを採用し、燃費が良く、排気ガスや有害物質の排出を低減しました。
・従来品より約25%軽量化を実現しました。
・ロールバー・圧力計(φ60×100MPa)を標準採用しました。
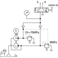
・方向制御弁(GSHV-43)は切換過渡期・中立時に圧力保持機能付きです。
共通仕様
| 型式 | EPH-10C |
|---|---|
| 最高使用圧力 | 高圧:70MPa 低圧:8MPa |
| 吐出量(1600rpm時) | 高圧:0.9L/min 低圧:6.5L/min |
| 作動油 | ISO VG32 |
| タンク油量 | 11.4L |
| 有効油量 | 8.4L |
| 概略質量 | 60kg |
| エンジン仕様 | ・種類:空冷4ストローク単気筒傾斜形 ・定格出力:1.6kW ・最大出力:2.2kW ・燃料タンク容量:1.6L |

