UP-31B
-
UP-31B
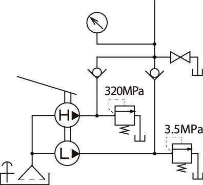
・超高圧300MPa・400MPaまで昇圧可能な手動ポンプです。
・高低圧自動切換式ポンプの採用により作業の効率化が図れます。
・実績のある70MPaや200MPaシリーズと同様にポンプ内部に安全弁を備えておりますので安心です。
・ASBG100-400M-U(UP-31に付属)は特殊な内部構造を採用しているため、校正証明書やトレーサビリティ証明書などの発行はできません。
共通仕様
| 吐出口径 | M16×1.5 |
|---|---|
| 作動油 | ISO VG32 |
| タンク油量 | 2100cm3 |
| 有効油量 | 1800cm3 |

